Coohom is powerful in 3d design and can provide a wonderful rendering experience.Now you may build your own electronic commerce website with all these exciting features simply by integrating Coohom Open API.After that, customers can design with your goods, do the rendering to see what it looks like, then purchase what he wants.And everything happens on your website!
We are now happy to announce that we have made a successful integration with the company postofixe.Here is how to achieve the whole integration. (You can right-click the picture to open a new page to view the large one.)
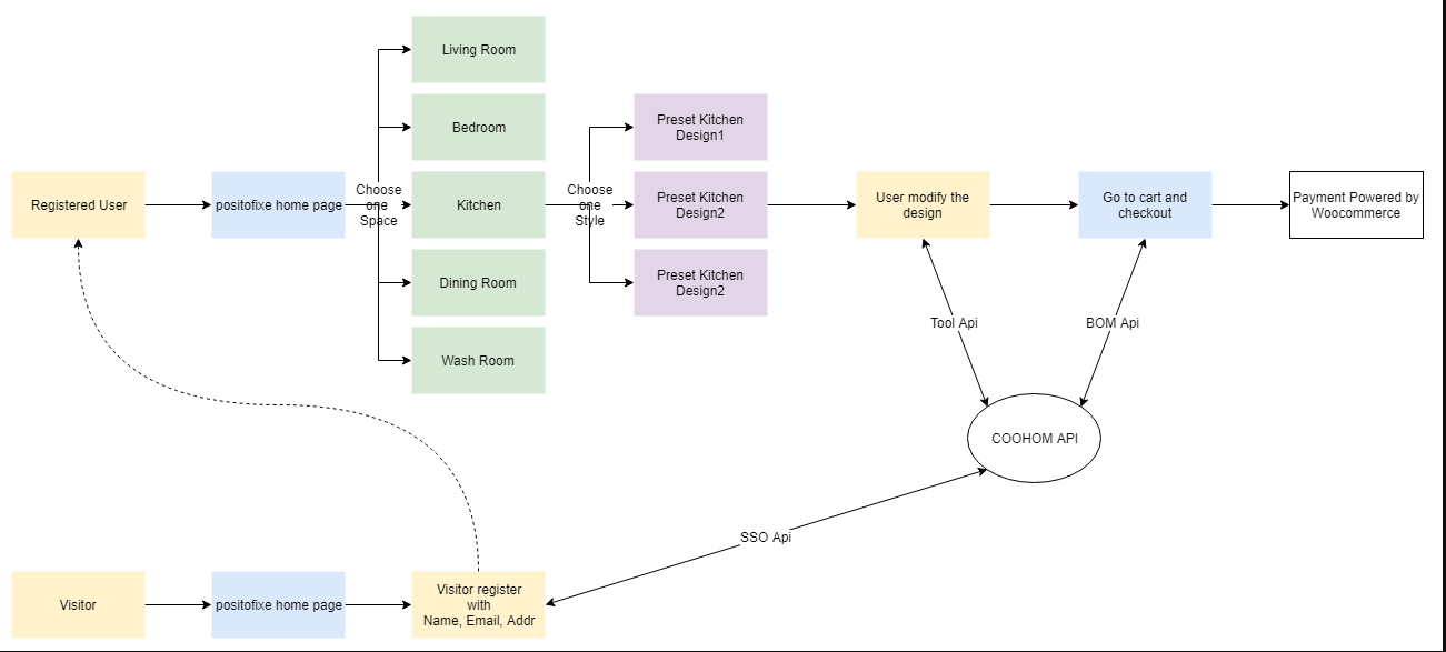
The workflow is split into 6 parts:
a visitor comes to website and registers with name, email
associate the visitor with Coohom by SSO API
the registered user chooses a sample design which is made early by company designers
the user gets his own design by copying what he has chosen
the user modifies design with putting company goods
the user finishes and goes to cart and checkout
In this part, everything happens on your website.You should have the ability to store key information of visitors in case they return in the future.
In this part, it is your back end side to perform requests.You can make a Coohom SSO API request to associate your user with Coohom.Each one will be mapped to a unique user in Coohom.And you should promise that each user uses the same information as the first time calling SSO API all the time.The token SSO API returns will be used later, and it will expire in several days.If that happens you need to make an SSO API again to get a new one.
You must make some sample designs in Coohom before you finally launch the function.And you can get sample designs by Project List API.It is a design id that matters in the API response.
When a registered user chooses a sample design, you can get the design id of that sample.Then you should copy this chosen design by Project Copy API.Note that the design id of the new project will be included in API response.
This part is a little complex.And it is your front end side that should make requests.You should make a redirect to the Coohom DIY tool page by Redirect API.In this case, the user will be redirected to a Coohom page which is generally https://www.coohom.com/pub/tool/yundesign/cloud?designid=xxx&redirecturl=yyy.So you will put what you have got in Part 4 in design, and your cart page URL in redirect URL to ensure that when the customer exits he will come back to your website with proper information.Note that you should URL encode your cart page URL, as well as the whole Coohom tool page URL.And token you have got in Part 2 can be used to perform the redirect.
After the customer finishes, you can get all he has put in design by BOM APIs.You should initialize, check, synchronize, and check again BOM to get the BOM result.SKU is included in the result so you can pass them to the electronic commerce plugin and charge your customer with correct information.
Did this answer your question?
What went wrong?
This will change the display language on this website.
We use cookies and similar tools to bring you a smooth and convenient experience on our site. To learn more about how we use cookies, view our Statement on Cookies here.
Along with User Agreement and Privacy Policy provided by Coohom Inc. and its affiliates (“we”, “us” or “Coohom Group”), this Notice provides you (or “user”) with information about the cookies that are used by the features and services of Coohom official website or Coohom Platform (“Coohom Platform”). This Notice will be reviewed from time to time to ensure that its content is kept up-to-date. If any changes are made, we will publish the latest version of the Notice here. When we make significant changes, we will notify you of the change the next time you visit Coohom Platform or by other means of communication.
When you visit Coohom Platform, the site asks your browser to store a small piece of data (text file) called a cookie on your device in order to evaluate the performance of the site. We also use third-party cookies, which are cookies from a domain different than the domain of Coohom Platform you are visiting, for marketing efforts.
We use the following categories of cookies:
Strictly necessary cookies are necessary for Coohom Platform to function and cannot be switched off in our systems. They are usually only set in response to actions made by you which amount to a request for services, such as setting your privacy preferences, logging in or filling in forms. You can set your browser to block or alert you about these cookies, but that will cause some parts of Coohom Platform to not work.
Performance cookies allow us to count visits and traffic sources so we can measure and improve the performance of our site.They help us to know which pages are the most and least popular and see how visitors move around the site.If you do not allow these cookies we will not know when you have visited our site and will not be able to monitor its performance.
We also cooperate with third-parties that deploy cookies when users interact with marketing communications. Marketing cookies collect personal information such as your IP address and clicks. Collected information is used to evaluate the effectiveness of our marketing campaigns or to provide better targeting for marketing. We do not always have control over those cookies.
The "Cookie Settings" can be utilized to customize your cookie preferences. The "Cookie Settings" will record when you have consented to or rejected our Notice and will ask for consent once a year to ensure users stay up-to-date with changes to our Notice. All the performance cookies and marketing cookies are controlled by the "Cookie Settings". You can also access the “Cookie Settings” anytime from the link in the footer of Coohom Platform.
All of the cookies used on Coohom Platform, on third-party websites and through emails can be enabled or disabled through your browser. To control cookies through your browser, follow the instructions usually located within the “Help”, “Tools” or “Edit” menus in your browser. Please note that disabling a cookie or category of cookies does not delete the cookie from your browser unless manually completed through your browser function.
Your data collected from cookies can be deleted. If cookies are deleted, the information collected prior to the preference change may still be used. However, we will stop using the disabled cookie to collect any further information from your user experience. For marketing cookies, when a user opts out of tracking, a new cookie is placed to prevent users from being tracked.
You can set your browser to block strictly necessary cookies, but that will cause some parts of Coohom Platform to not work.
You can accept or refuse the use of performance cookies or marketing cookies at any time. If you choose to reject the use of performance cookies or marketing cookies, you will still be able to use Coohom Platform, and your use of all the features and areas of Coohom Platform will not be limited.
We may update this Notice from time to time or for other operational, legal or regulatory reasons to make changes in the cookies we use. Therefore, please re-read this Notice periodically to learn about our use of cookies and related technologies. The date at the top of this Notice indicates when it was last updated.
If you have any questions about our use of cookies, please feel free to contact us via email at support@coohom.com.
We will respond to your questions, comments or suggestions within 30 days after we receive them and verify your user identity.