Finger groove drawer faceⅠModeling
Ⅰ.Creation Position
Custom Furniture —Create Asset—Parametric Model Library—New—Internal Parts—Door
II.Setting Parameters
2.1 System Parameters:
Open direction select null; door panel type select drawer front.
2.2 Basic Parameters:
2.2.1 Width (W) - Represents the size of the model panel in the X-axis direction. Set the value type as a range (e.g., range 10-1000, current value: 600).
2.2.2 Depth (D) - Represents the size of the model panel in the Y-axis direction. Set the value type as a options (e.g., optional 18, current value: 18).
2.2.3 Height (H) - Represents the size of the model panel in the Z-axis direction. Set the value type as a range (e.g., range150-300, current value: 200).
2.2.4 Material - No modification needed, indicating that the Door uses the default material.
III.Importing Submodels
3.1 Import a flat panel from elements library
3.2Edit Contour
Create a custom-shaped rectangular prism - Edit Contour.
Keep four points: Point 1 (0,0) and Point 2 (0,#D); point 3(#H,#D) point 4(#H,0).
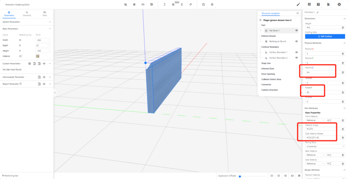
Physical Properties:
Height is #W;PositionZ is #H; Rotate Y is 90.
Basic Properties:
Material angle is #CZFX; Side material angle is #CBCZFX.
Finger groove drawer faceⅡModeling
Modify based on the previous model
ⅠChange Basic Parameters: Change Depth value to 25.
ⅡEdit Contour
Keep new six points: Point 1 (0,0) and Point 2 (0,4); point 3(25,20) point 4(25,#D) point5 (#H,#D) point6(#H,0).
Ⅲ.Physical Properties:
Finger groove drawer faceⅢ Modeling
Ⅰ Basic Parameters:
ⅡEdit Contour.
Keep new eight points: Point 1 (22,0) and Point 2 (22,4); point 3(35,4) point 4(35,20) point5 (0,20) point6(0,25) point7(#H,#D) point8(#H,0).
Point3 set fillet corner type,set radius of fillet to 13.
Remain other attributes the same,this model is completed.
What went wrong?
This will change the display language on this website.
We use cookies and similar tools to bring you a smooth and convenient experience on our site. To learn more about how we use cookies, view our Statement on Cookies here.
Along with User Agreement and Privacy Policy provided by Coohom Inc. and its affiliates (“we”, “us” or “Coohom Group”), this Notice provides you (or “user”) with information about the cookies that are used by the features and services of Coohom official website or Coohom Platform (“Coohom Platform”). This Notice will be reviewed from time to time to ensure that its content is kept up-to-date. If any changes are made, we will publish the latest version of the Notice here. When we make significant changes, we will notify you of the change the next time you visit Coohom Platform or by other means of communication.
When you visit Coohom Platform, the site asks your browser to store a small piece of data (text file) called a cookie on your device in order to evaluate the performance of the site. We also use third-party cookies, which are cookies from a domain different than the domain of Coohom Platform you are visiting, for marketing efforts.
We use the following categories of cookies:
Strictly necessary cookies are necessary for Coohom Platform to function and cannot be switched off in our systems. They are usually only set in response to actions made by you which amount to a request for services, such as setting your privacy preferences, logging in or filling in forms. You can set your browser to block or alert you about these cookies, but that will cause some parts of Coohom Platform to not work.
Performance cookies allow us to count visits and traffic sources so we can measure and improve the performance of our site.They help us to know which pages are the most and least popular and see how visitors move around the site.If you do not allow these cookies we will not know when you have visited our site and will not be able to monitor its performance.
We also cooperate with third-parties that deploy cookies when users interact with marketing communications. Marketing cookies collect personal information such as your IP address and clicks. Collected information is used to evaluate the effectiveness of our marketing campaigns or to provide better targeting for marketing. We do not always have control over those cookies.
The "Cookie Settings" can be utilized to customize your cookie preferences. The "Cookie Settings" will record when you have consented to or rejected our Notice and will ask for consent once a year to ensure users stay up-to-date with changes to our Notice. All the performance cookies and marketing cookies are controlled by the "Cookie Settings". You can also access the “Cookie Settings” anytime from the link in the footer of Coohom Platform.
All of the cookies used on Coohom Platform, on third-party websites and through emails can be enabled or disabled through your browser. To control cookies through your browser, follow the instructions usually located within the “Help”, “Tools” or “Edit” menus in your browser. Please note that disabling a cookie or category of cookies does not delete the cookie from your browser unless manually completed through your browser function.
Your data collected from cookies can be deleted. If cookies are deleted, the information collected prior to the preference change may still be used. However, we will stop using the disabled cookie to collect any further information from your user experience. For marketing cookies, when a user opts out of tracking, a new cookie is placed to prevent users from being tracked.
You can set your browser to block strictly necessary cookies, but that will cause some parts of Coohom Platform to not work.
You can accept or refuse the use of performance cookies or marketing cookies at any time. If you choose to reject the use of performance cookies or marketing cookies, you will still be able to use Coohom Platform, and your use of all the features and areas of Coohom Platform will not be limited.
We may update this Notice from time to time or for other operational, legal or regulatory reasons to make changes in the cookies we use. Therefore, please re-read this Notice periodically to learn about our use of cookies and related technologies. The date at the top of this Notice indicates when it was last updated.
If you have any questions about our use of cookies, please feel free to contact us via email at support@coohom.com.
We will respond to your questions, comments or suggestions within 30 days after we receive them and verify your user identity.