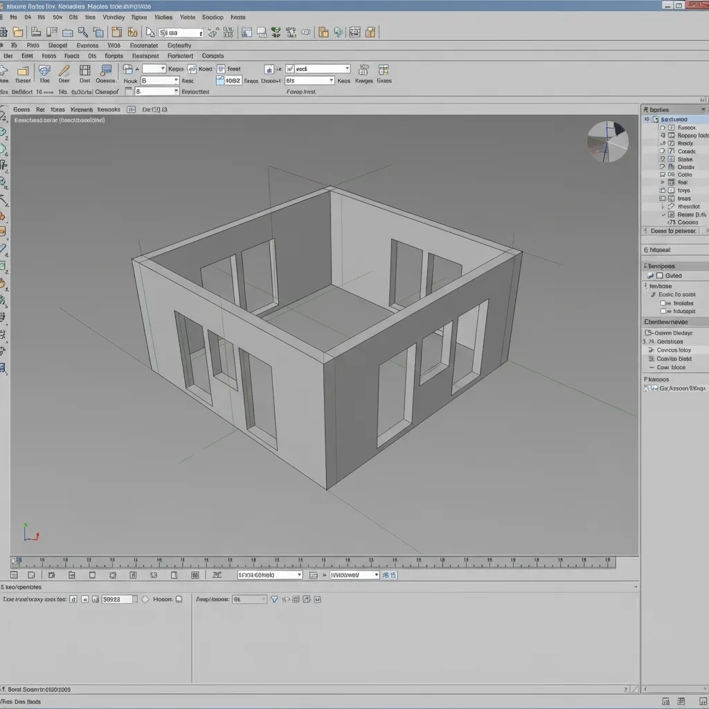
How to Import AutoCAD Floor Plans into 3ds Max for Modeling: A practical CAD‑to‑3D workflow architects use to turn DWG floor plans into clean, buildable 3D models in 3ds MaxDaniel HarrisMar 23, 2026Table of ContentsDirect AnswerQuick TakeawaysIntroductionPreparing an AutoCAD Floor Plan for ImportSupported File Formats Between AutoCAD and 3ds MaxStep-by-Step Guide to Importing DWG FilesCleaning Imported Lines and SplinesConverting CAD Lines into 3D WallsCommon Import Issues and How to Avoid ThemAnswer BoxFinal SummaryFAQFree floor plannerEasily turn your PDF floor plans into 3D with AI-generated home layouts.Convert Now – Free & InstantDirect AnswerTo import an AutoCAD floor plan into 3ds Max, export or save the drawing as a clean DWG file, then use the Import function in 3ds Max with proper unit settings. After importing, convert CAD lines into editable splines and extrude them to create 3D walls and architectural elements.The key is preparation. A messy CAD file almost always leads to broken splines, duplicate lines, and modeling errors in 3ds Max.Quick TakeawaysClean your AutoCAD file before importing or you'll spend more time fixing geometry later.DWG is the most reliable format for AutoCAD to 3ds Max workflows.Always confirm unit scale during import to avoid incorrect building dimensions.Convert CAD lines into splines before extruding them into walls.Layer management in AutoCAD dramatically improves modeling speed in 3ds Max.IntroductionIn real architectural visualization workflows, very few 3D models start from scratch. Most projects begin with an existing CAD drawing. Knowing how to import AutoCAD floor plan into 3ds Max efficiently can easily save hours on every project.After working on residential interiors and small commercial projects for more than a decade, I've noticed the same mistake over and over: designers rush into modeling without preparing the CAD file. What should be a five‑minute import becomes an hour of fixing broken splines and misaligned geometry.Modern planning workflows are also becoming more hybrid. Many designers now combine CAD drawings with fast concept tools such as interactive planners. For example, some early layout ideas are often explored in tools that let you visualize room layouts with a 3D floor planning workflowbefore final modeling happens inside 3ds Max.In this guide, I'll walk through the exact workflow professionals use to convert a CAD floor plan into a clean 3D base model. We'll cover file preparation, importing DWG files, cleaning geometry, and turning those lines into walls you can actually render.save pinPreparing an AutoCAD Floor Plan for ImportKey Insight: The quality of your 3ds Max model depends more on CAD cleanup than on the import process itself.When a CAD drawing is exported directly from architectural drafting, it often contains thousands of unnecessary objects: hatch patterns, annotation blocks, construction lines, and duplicated walls. 3ds Max imports all of them.Before importing, I always simplify the file in AutoCAD.CAD preparation checklist:Purge unused blocks and layers using the PURGE commandRemove hatch patterns and dimensionsDelete duplicate or overlapping linesFlatten drawings so everything sits on Z=0Separate walls, doors, and furniture into layersIn larger commercial projects, this step alone can reduce the imported geometry count by 60–80%. The result is a much cleaner spline network in 3ds Max.Supported File Formats Between AutoCAD and 3ds MaxKey Insight: DWG is the most stable and reliable format for transferring floor plans into 3ds Max.3ds Max supports multiple CAD formats, but in practice architects almost always use DWG because it preserves layers and line structures more accurately.Common supported formats:DWG (recommended)DXFAI or EPS (less common)FBX (used when geometry already exists)In professional visualization studios, DWG remains the standard because it keeps the drafting logic intact. Walls remain lines, not broken mesh fragments.Another useful approach is reviewing layouts first using digital planning tools where you can create a quick floor plan layout before exporting to 3D workflows. This can help catch scale or layout issues before heavy modeling begins.save pinStep-by-Step Guide to Importing DWG FilesKey Insight: Correct import settings prevent scale issues and broken splines.Once the CAD file is ready, the import process inside 3ds Max is straightforward.Import workflow:Open 3ds MaxGo to File → ImportSelect the DWG fileChoose "Combine Objects by Layer"Confirm unit scale matches the CAD drawingImport as splines rather than meshesThe "Combine by Layer" option is especially important. It groups related elements like walls or furniture together, making scene management much easier.Autodesk documentation also recommends maintaining consistent unit systems between AutoCAD and 3ds Max to avoid scale errors during import.save pinCleaning Imported Lines and SplinesKey Insight: Even well‑prepared CAD drawings require spline cleanup inside 3ds Max.Once the file is imported, you'll usually notice small problems: overlapping lines, broken corners, or multiple splines forming one wall.Typical cleanup tasks:Attach splines belonging to the same wallUse Weld to merge verticesRemove duplicate segmentsEnsure corners are closed shapesThis step determines how easily walls extrude later. If splines aren't closed properly, extrusions can create gaps or distorted geometry.One trick many beginners overlook: turn on "Vertex" mode and visually inspect intersections. If vertices don't touch perfectly, the wall will fail to extrude correctly.Converting CAD Lines into 3D WallsKey Insight: The fastest way to build architecture from CAD lines is spline extrusion.After cleaning splines, converting them into 3D elements becomes simple.Basic wall creation workflow:Select the wall splineConvert to Editable SplineApply the Extrude modifierSet wall height (typically 2600–3000 mm)Add thickness if requiredThis approach works well for most residential projects. For complex architectural models, professionals sometimes convert splines into Editable Poly geometry instead.Once the basic structure is built, designers often move into lighting and rendering stages. Many visualization teams now preview results early by generating photorealistic interior renders from the 3D room modelbefore adding detailed materials.save pinCommon Import Issues and How to Avoid ThemKey Insight: Most AutoCAD to 3ds Max problems come from unit mismatches or messy CAD layers.After reviewing hundreds of student and client files, the same errors appear repeatedly.Frequent issues and fixes:Wrong scale: Ensure AutoCAD units match 3ds Max system units.Too many splines: Merge lines in AutoCAD before import.Broken walls: Weld spline vertices.Slow viewport: Delete unnecessary layers.One hidden issue rarely discussed online is duplicated CAD geometry. Architects often stack identical lines during drafting. When imported, this creates Z‑fighting and messy extrusions.Running AutoCAD's OVERKILL command before exporting can eliminate many of these duplicates.Answer BoxThe fastest way to convert a CAD floor plan into a 3D model is to clean the DWG file, import it as splines in 3ds Max, then extrude wall outlines. Most modeling problems come from messy CAD geometry rather than the import process itself.Final SummaryClean AutoCAD drawings before importing to avoid geometry problems.DWG remains the most reliable format for CAD to 3ds Max workflows.Import CAD lines as splines to simplify wall creation.Closed splines are essential for successful extrusion.Unit consistency prevents scaling issues during import.FAQCan 3ds Max import AutoCAD files directly?Yes. 3ds Max can directly import DWG and DXF files from AutoCAD using the Import command.What is the best format to import AutoCAD floor plan into 3ds Max?DWG is the most reliable format because it preserves layers and spline geometry.Why do CAD lines break after importing into 3ds Max?Broken splines usually occur when CAD vertices are not perfectly connected or when duplicate lines exist.How do I convert a CAD floor plan to 3D in 3ds Max?Import the DWG as splines, clean the linework, and apply the Extrude modifier to create walls.Why is my imported floor plan the wrong size?This happens when AutoCAD units don't match 3ds Max system units during import.Do professionals model directly from CAD drawings?Yes. Most architectural visualization workflows begin with CAD floor plans.How long does it take to convert a CAD plan to 3D?A clean residential plan can usually be converted into a base 3D model in under an hour.What is the typical AutoCAD to 3ds Max workflow in architecture?Draft in AutoCAD, import the DWG into 3ds Max, convert lines to splines, build walls, then continue modeling and rendering.Convert Now – Free & InstantPlease check with customer service before testing new feature.Free floor plannerEasily turn your PDF floor plans into 3D with AI-generated home layouts.Convert Now – Free & Instant